征文获奖名单公布
发布时间:2023-08-02 作者:

由山东省文化和旅游厅主办,山东人文天下社有限公司承办的“用好红色资源 赓续红色血脉——让革命文物讲好山东故事”征文活动日前已圆满结束!
活动自开展以来,得到了社会各界的积极响应,大家以深情的笔触深入挖掘山东革命文物蕴含的崇高精神价值与优良革命传统,讲述1840年鸦片战争以来山东在旧民主主义革命时期、新民主主义革命时期、社会主义革命和建设时期、改革开放和社会主义现代化建设新时期、中国特色社会主义新时代革命文物背后的故事,让革命文物“活”了起来。
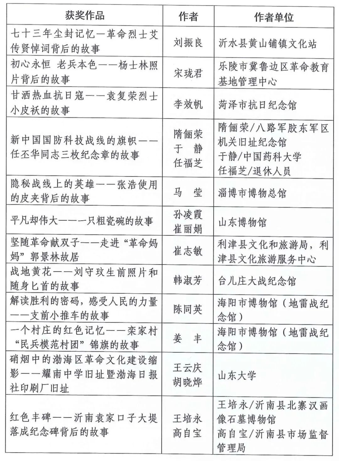
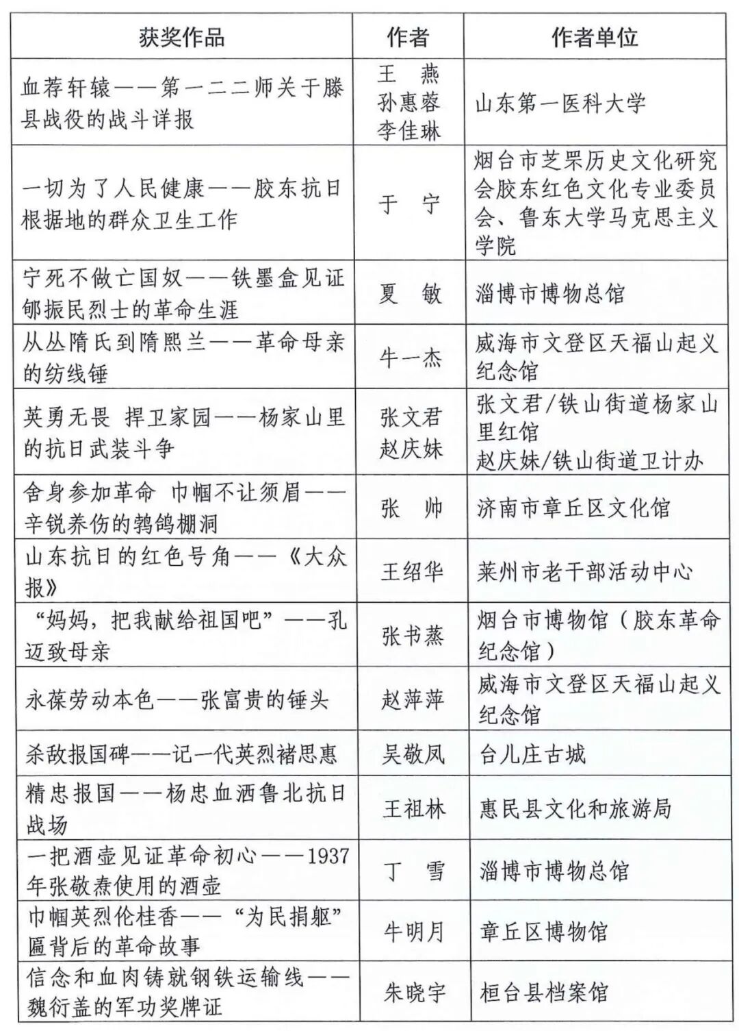
活动经过项目组初评、专家盲审、专家评审会等程序,共评选出优秀作品100篇(其中,一等奖4篇,二等奖14篇,三等奖18篇,优秀奖64篇),优秀组织奖8个。
获奖名单详见文末。
特别提示:
1.请获奖作者及时查看投稿时所留邮箱,及时提供银行卡号、邮寄地址等个人信息,以便后期发放奖金、证书和样书。
2.本次活动奖金为税前金额,我们将依据相关规定代扣缴20%个人所得税后,向获奖者支付税后金额。
分割线




电话:0531-66570780
邮件:sdyyjtyxgs@163.com
地址:山东省济南市历下区黄金时代广场D座18F




